Start Exploring Keyword Ideas
Use Serpstat to find the best keywords for your website
What Is Keyword Mapping And How To Do It? (A Complete Guide 2022)


What is keyword mapping in SEO?
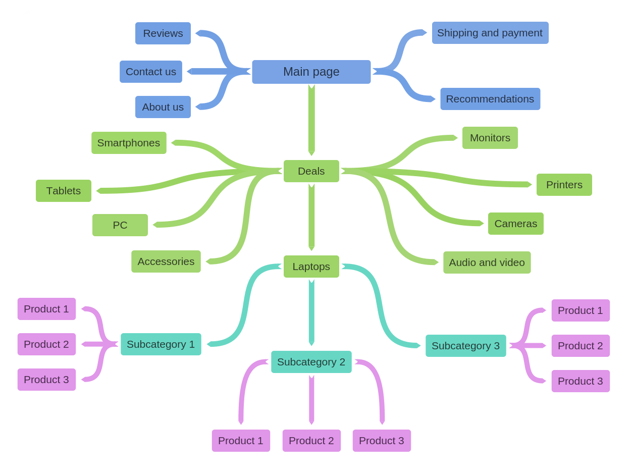
So, you've researched your industry well, analyzed direct competitors, and even collected an infinite list of keywords for SEO that you think will make your site rank well. What now? You should distribute these keywords across the site to meet both visitor needs and SEO requirements. One useful method, which is considered as the next part of keyword research, is keyword mapping. Using SEO Keyword Mapping, you can create a highly user-friendly website. To explain this method better, I'll show you an example of how to create the website structure for an online store.
How to do keyword mapping? 5 steps
Step#1 Preparing for keyword mapping: briefly about the keyword research
Enter your search query into the search bar and choose a search engine that you need. Go to Keyword Research → SEO Research → Keyword Selection.
You'll find Related Keywords and Search Suggestion reports helpful to significantly expand the list of keywords.
Don't forget to examine your main competitors: Competitors → Keywords. What's important, Serpstat offers opportunities to find competitors by keyword, domain or URL.
For example, to collect keywords and phrases for an online store, I do a keyword search. An important source of search queries are Related Keywords and Search Suggestions.

If you have an online store that sells electronics, for example, that doesn't mean that your website needs to rank for the keyword "buy a laptop." Such keywords can be successfully used by plenty of competitors in optimization. That's why it pays off to simply abandon these keywords, rather than running a race. But how do you rate which keywords are too complicated for SEO, especially when it comes to a new website? An interesting measure will be helpful to you — keyword difficulty, which shows how high the level of competition in an analyzed niche is.
Step#2 Analyzing competitors
1. Search for a specific keyword or queries that are relevant to your niche.
2. Search a specific website that has keywords for search results matching your page.
The search is very simple and lets you find a long list of websites that are thematically related to your search term or website in a few seconds.
1. Enter one of the most important terms in the search bar for which your website should appear in the Google results.
2. Select a database from the drop-down list that corresponds to the region where you're planning the website promotion.
3. Open the Keyword Research section and go to the SEO Research → Competitors report.
4. Click on the search button.
As a result, you will be provided with a complete list of competitive websites that you can save and export. This report helps analyze the page structures. Analyze these niche pages to get an idea of what an optimal page structure looks like. Basing on the best role models, you can quickly plan and map a website structure.
1. Open Website Analysis → Domain Analysis.
2. Select the SEO Research report and go to the Competitors page.
3. Enter your domain in the search bar.
4. Select the required search engine and database.
Depending on the goals you are following, you can edit the list of competitors you've found: delete or add more websites. I saved this list and ran the competitor's analysis in Google Spreadsheets.

Step#3 Creating a website structure

Step#4 Grouping keywords
1. Find the section Tools → Keyword Clustering and Text Analytics.
2. Create a new project and add your list of keywords to a cluster.
3. Choose the search engine and your region.
4. Set clustering settings: Linkage strength and Type of clustering.


Step#5 Completing and expanding the page structure
Don't forget to think about keywords for the tag and filter pages. For example, there are such filter characteristics for the category Notebooks in my online shop:
- price
- brand
- operating system
- screen resolution
- screen size
- processor
- color
- other features.
The well-known SEO rule states that a page should be optimized for a specific keyword. For this reason, be aware that you shouldn't mix commercial and informational search queries. If you doubt which keywords are best for a page, use the Serpstat Tree view option to examine the competitor's website structure with keywords. Or google this keyword and analyze SERPs so that you can immediately find out for which search terms a specific page appears in search results.
For example, while clustering, I found that there are a lot of search queries associated with gaming notebooks. Although this category was not intended, I can do additional keyword research and expand the previous keyword list. You should pay special attention to the Related Keywords section, which is an important source of LSI semantics.

1. Choose clusters that you want to use for a specific page (category, subcategory, product page, etc.).
2. Click on the TA button
3. If your page already exists, add the existing URL.
4. Start the text analysis.

- how well the chosen keywords of the analyzed pages fit
- what is the relationship between keywords in the group.

- the importance of keywords in title, description and body text structure keywords
- how popular is the particular keyword among competitors
- whether the keywords on the page are present.

- whether the length of the text corresponds to the average added value
- whether related technical errors have occurred on the page.

- keywords that should be used in the title and description tags, headlines, and text
- mandatory text length
- further recommendations for improvement if the page already exist.
Summary
So to do the keyword mapping, follow the instructions:
1. Prepare the keyword list.
2. Find and examine your competitors in the niche.
3. Create a rough website structure based on competitive analysis and keyword research.
4. Group keywords using the keyword clustering tool and distribute the clusters on the pages.
5. Enhance site structure and keyword list and create tasks for copywriters.
Speed up your search marketing growth with Serpstat!
Keyword and backlink opportunities, competitors' online strategy, daily rankings and SEO-related issues.
A pack of tools for reducing your time on SEO tasks.
Recommended posts
Cases, life hacks, researches, and useful articles
Don’t you have time to follow the news? No worries! Our editor will choose articles that will definitely help you with your work. Join our cozy community :)
By clicking the button, you agree to our privacy policy.